W3School TIY Editor
W3School 在线教程
改变方向
暗黑模式
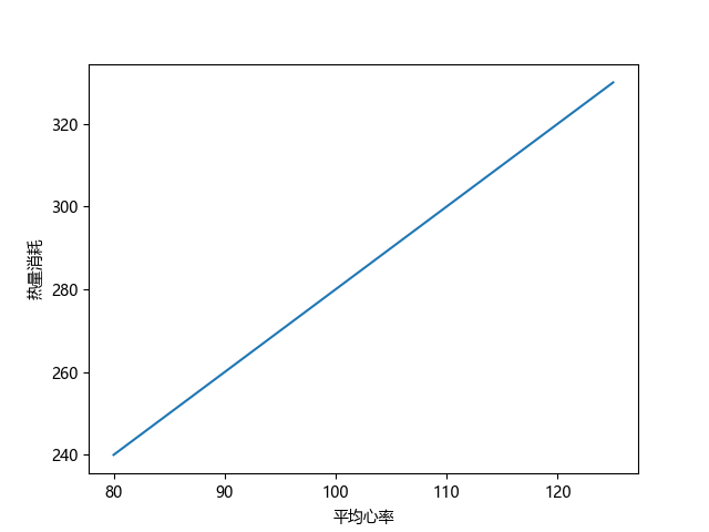
# 这三行代码使编译器能够绘图: import sys import matplotlib matplotlib.use('Agg') import numpy as np import matplotlib.pyplot as plt # 准备运动数据(心率和卡路里): x = np.array([80, 85, 90, 95, 100, 105, 110, 115, 120, 125]) y = np.array([240, 250, 260, 270, 280, 290, 300, 310, 320, 330]) # 绘制心率 - 热量关系曲线: plt.plot(x, y) # 设置坐标轴标签: plt.xlabel("平均心率") plt.ylabel("热量消耗") plt.show() # 显示图表 # 这两行代码使编译器能够输出图形: plt.savefig(sys.stdout.buffer) sys.stdout.flush()