W3School TIY Editor
W3School 在线教程
改变方向
暗黑模式
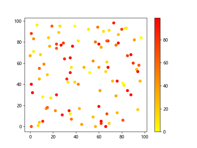
# 这三行代码使编译器能够绘图: import sys import matplotlib matplotlib.use('Agg') import matplotlib.pyplot as plt import numpy as np # 生成随机数据: x = np.random.randint(100, size=(100)) y = np.random.randint(100, size=(100)) colors = np.random.randint(100, size=(100)) # 使用 autumn_r (秋季反向)配色绘制秋季渐变色散点图: plt.scatter(x, y, c=colors, cmap='autumn_r') plt.colorbar() # 显示颜色刻度条 plt.show() # 显示图形 # 这两行代码使编译器能够输出图形: plt.savefig(sys.stdout.buffer) sys.stdout.flush()