机器学习 - 线性回归
回归
当您尝试找到变量之间的关系时,会用到术语“回归”(regression)。
在机器学习和统计建模中,这种关系用于预测未来事件的结果。
线性回归
线性回归使用数据点之间的关系在所有数据点之间画一条直线。
这条线可以用来预测未来的值。

在机器学习中,预测未来非常重要。
工作原理
Python 提供了一些方法来查找数据点之间的关系并绘制线性回归线。我们将向您展示如何使用这些方法而不是通过数学公式。
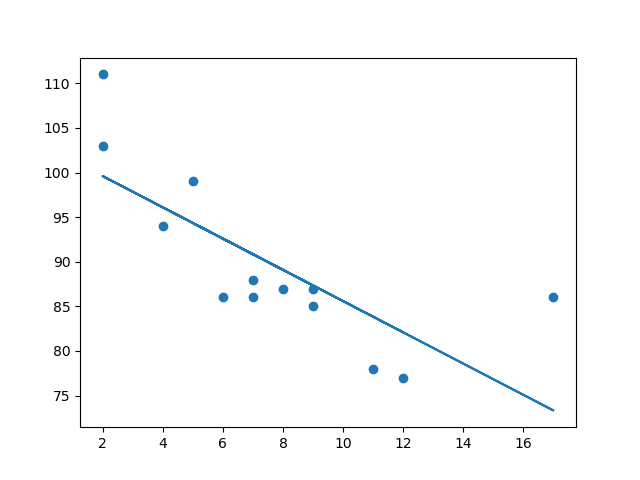
在下面的示例中,x 轴表示车龄,y 轴表示速度。我们已经记录了 13 辆汽车通过收费站时的车龄和速度。让我们看看我们收集的数据是否可以用于线性回归:
实例
首先绘制散点图:
import matplotlib.pyplot as plt x = [5,7,8,7,2,17,2,9,4,11,12,9,6] y = [99,86,87,88,111,86,103,87,94,78,77,85,86] plt.scatter(x, y) plt.show()
结果:

实例
导入 scipy 并绘制线性回归线:
import matplotlib.pyplot as plt from scipy import stats x = [5,7,8,7,2,17,2,9,4,11,12,9,6] y = [99,86,87,88,111,86,103,87,94,78,77,85,86] slope, intercept, r, p, std_err = stats.linregress(x, y) def myfunc(x): return slope * x + intercept mymodel = list(map(myfunc, x)) plt.scatter(x, y) plt.plot(x, mymodel) plt.show()
结果:

例子解释
导入所需模块:
import matplotlib.pyplot as plt from scipy import stats
创建表示 x 和 y 轴值的数组:
x = [5,7,8,7,2,17,2,9,4,11,12,9,6] y = [99,86,87,88,111,86,103,87,94,78,77,85,86]
执行一个方法,该方法返回线性回归的一些重要键值:
slope, intercept, r, p, std_err = stats.linregress(x, y)
创建一个使用 slope 和 intercept 值的函数返回新值。这个新值表示相应的 x 值将在 y 轴上放置的位置:
def myfunc(x): return slope * x + intercept
通过函数运行 x 数组的每个值。这将产生一个新的数组,其中的 y 轴具有新值:
mymodel = list(map(myfunc, x))
绘制原始散点图:
plt.scatter(x, y)
绘制线性回归线:
plt.plot(x, mymodel)
显示图:
plt.show()
R-Squared
重要的是要知道 x 轴的值和 y 轴的值之间的关系有多好,如果没有关系,则线性回归不能用于预测任何东西。
该关系用一个称为 r 平方(r-squared)的值来度量。
r 平方值的范围是 0 到 1,其中 0 表示不相关,而 1 表示 100% 相关。
Python 和 Scipy 模块将为您计算该值,您所要做的就是将 x 和 y 值提供给它:
实例
我的数据在线性回归中的拟合度如何?
from scipy import stats x = [5,7,8,7,2,17,2,9,4,11,12,9,6] y = [99,86,87,88,111,86,103,87,94,78,77,85,86] slope, intercept, r, p, std_err = stats.linregress(x, y) print(r)
注释:结果 -0.76 表明存在某种关系,但不是完美的关系,但它表明我们可以在将来的预测中使用线性回归。
预测未来价值
现在,我们可以使用收集到的信息来预测未来的值。
例如:让我们尝试预测一辆拥有 10 年历史的汽车的速度。
为此,我们需要与上例中相同的 myfunc() 函数:
def myfunc(x): return slope * x + intercept
实例
预测一辆有 10年车龄的汽车的速度:
from scipy import stats x = [5,7,8,7,2,17,2,9,4,11,12,9,6] y = [99,86,87,88,111,86,103,87,94,78,77,85,86] slope, intercept, r, p, std_err = stats.linregress(x, y) def myfunc(x): return slope * x + intercept speed = myfunc(10) print(speed)
该例预测速度为 85.6,我们也可以从图中读取:

糟糕的拟合度?
让我们创建一个实例,其中的线性回归并不是预测未来值的最佳方法。
实例
x 和 y 轴的这些值将导致线性回归的拟合度非常差:
import matplotlib.pyplot as plt from scipy import stats x = [89,43,36,36,95,10,66,34,38,20,26,29,48,64,6,5,36,66,72,40] y = [21,46,3,35,67,95,53,72,58,10,26,34,90,33,38,20,56,2,47,15] slope, intercept, r, p, std_err = stats.linregress(x, y) def myfunc(x): return slope * x + intercept mymodel = list(map(myfunc, x)) plt.scatter(x, y) plt.plot(x, mymodel) plt.show()
结果:

以及 r-squared 值?
实例
您应该得到了一个非常低的 r-squared 值。
import numpy from scipy import stats x = [89,43,36,36,95,10,66,34,38,20,26,29,48,64,6,5,36,66,72,40] y = [21,46,3,35,67,95,53,72,58,10,26,34,90,33,38,20,56,2,47,15] slope, intercept, r, p, std_err = stats.linregress(x, y) print(r)
结果:0.013 表示关系很差,并告诉我们该数据集不适合线性回归。