R 线图

线图

线图有一条线连接图中的所有点。

要创建一条线,请使用 plot() 函数,并将 type 参数的值设置为 "l"

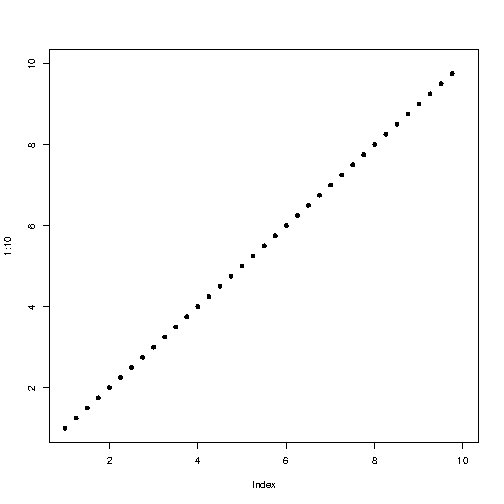
实例

plot(1:10, type="l")

亲自试一试

结果:

线条颜色

线条颜色默认为黑色。要更改颜色,请使用 col 参数:

实例

plot(1:10, type="l", col="blue")

亲自试一试

结果:

线条宽度

要更改线条的宽度,请使用 lwd 参数(1 是默认值,0.5 表示缩小 50%,2 表示增大 100%):

实例

plot(1:10, type="l", lwd=2)

亲自试一试

结果:

线条样式

线条默认为实线。使用 lty 参数并为其指定 0 到 6 之间的值来指定线条格式。

例如,lty=3 将显示虚线而不是实线:

实例

plot(1:10, type="l", lwd=5, lty=3)

亲自试一试

结果:

lty 的可用参数值:

  • 0 移除线条
  • 1 显示实线
  • 2 显示虚线
  • 3 显示点线
  • 4 显示“点虚线”
  • 5 显示“长虚线”
  • 6 显示“双虚线”

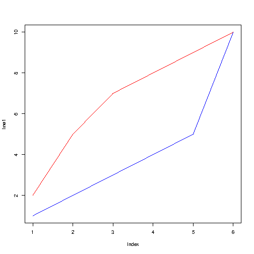
多条线

若要在图中显示多条线,请将 plot() 函数与 lines() 函数结合使用:

实例

line1 <- c(1,2,3,4,5,10)
line2 <- c(2,5,7,8,9,10)

plot(line1, type = "l", col = "blue")
lines(line2, type="l", col = "red")

亲自试一试

结果: